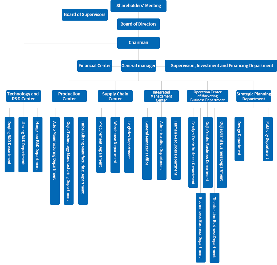
Oyeah Health cn 中文 en English Home Products Oujie Brand Products Oujie Youhu Brand DuoAnXin Other Brand News Company News Industry Trends About us Company Profile Organizational Structure Corporate Culture Contact us