Oujie Tmall Flagship Store
Oujie Jingdong Self operated Flagship Store
News Center
Latest News

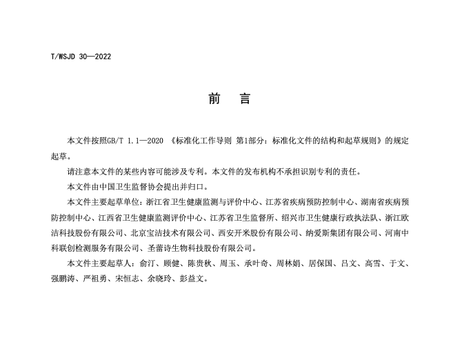
由中国卫生监督协会发布的儿童抗菌和抑菌洗手液新标准T/WSJD30-2022于11月1日起施行,新标准规范了儿童抗/抑菌洗手液的原材料要求、技术要求、检验方法、标识与包装运输和储存、注意事项。浙江省卫生健康监测与评价中心、江苏省疾病预防控制中心、湖南省疾病预防控制中心等单位以及v23威尼斯检测中心主頁科技、北京保洁、纳爱斯集团等行业领军企业为本标准的主要起草单位。

并且v23威尼斯检测中心主頁科技于第一时间备案并首发了参照该新标准的抗菌泡沫洗手液。相比传统的洗手液,泡沫洗手液拥有更舒适的使用体验感与更少的手部残留。而符合新标准的抗菌泡沫洗手液相比之前的产品,更有如下主要优势:
1. 新增了对白色念珠菌的杀菌标准要求。
2. 新增了对重金属镉以及其它杂质的检测要求。
3. 完善了毒理学指标检测要求,如皮肤刺激试验,急性经口毒性试验和一项致突变试验。有致敏作用的成分需要皮肤变态反应试验。
4. 对微生物污染指标提出了更高的要求。

由中国卫生监督协会发布的儿童抗菌和抑菌洗手液新标准T/WSJD30-2022于11月1日起施行,新标准规范了儿童抗/抑菌洗手液的原材料要求、技术要求、检验方法、标识与包装运输和储存、注意事项。浙江省卫生健康监测与评价中心、江苏省疾病预防控制中心、湖南省疾病预防控制中心等单位以及v23威尼斯检测中心主頁科技、北京保洁、纳爱斯集团等行业领军企业为本标准的主要起草单位。

并且v23威尼斯检测中心主頁科技于第一时间备案并首发了参照该新标准的抗菌泡沫洗手液。相比传统的洗手液,泡沫洗手液拥有更舒适的使用体验感与更少的手部残留。而符合新标准的抗菌泡沫洗手液相比之前的产品,更有如下主要优势:
1. 新增了对白色念珠菌的杀菌标准要求。
2. 新增了对重金属镉以及其它杂质的检测要求。
3. 完善了毒理学指标检测要求,如皮肤刺激试验,急性经口毒性试验和一项致突变试验。有致敏作用的成分需要皮肤变态反应试验。
4. 对微生物污染指标提出了更高的要求。